日本選手の成績
勝ち上がりは男子は余正麒(毛睿龙に勝った!!凄い!!!!
女子は謝依旻(明日は芮乃伟さん
藤沢里菜(チェジョンに勝ったー!!!!!!!!凄いーーーー!!明日は王晨星
その他
李轩豪、睦镇硕、朴正祥、宋容慧、吴政娥、金彩英が負け。
アマ組代表4人決定。
胡煜清(中) 、王琛(中)、魏太雄(韩)、安正己(韩)
--
--
弈城围棋网
梦百合杯第3日演进图_高清图集_新浪网












--
前日(1組~18組)の結果






BLOG CONTENT
●当ブログについて
●人気記事
●イベント写真
●イベントレポ
勝ち上がりは男子は余正麒(毛睿龙に勝った!!凄い!!!!
女子は謝依旻(明日は芮乃伟さん
藤沢里菜(チェジョンに勝ったー!!!!!!!!凄いーーーー!!明日は王晨星
その他
李轩豪、睦镇硕、朴正祥、宋容慧、吴政娥、金彩英が負け。
アマ組代表4人決定。
胡煜清(中) 、王琛(中)、魏太雄(韩)、安正己(韩)
--
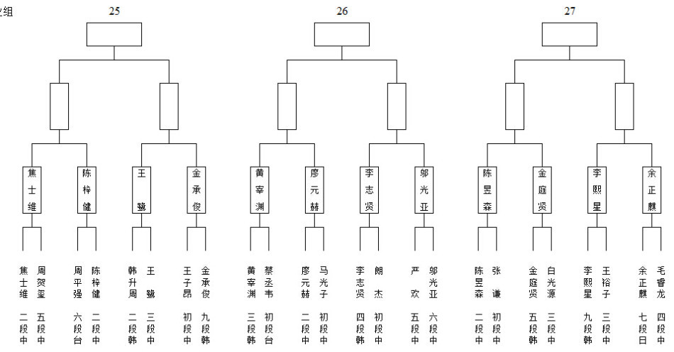
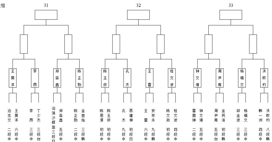
男子組
19组:
平田智也四段(日) 负 朴硬根三段(韩)
27组:
毛睿龙四段(中) 负 余正麒七段(日)
31组:
郑淼鑫五段(中) 胜 沼馆沙辉哉三段(日)
32组:
孔杰九段(中) 胜 西健伸初段(日)
女子組
37组:
谢依旻六段(日) 胜 姜多情初段(韩)
39组:
张子涵初段(中) 胜 星合志保初段(日)
40组:
崔精五段(韩) 负 藤泽里菜二段(日)
弈城围棋网
--梦百合杯预选赛第三日战报:男子职业组:19组:汤靖轩二段(中) 负 姜升旼三段(韩)柁嘉熹九段(中) 胜 应一韬二段(中)平田智也四段(日) 负 朴硬根三段(韩)郑胥二段(中) 胜 张亚博四段(中)20组:许顿二段(中) 负 李东勋五段(韩)刘星七段(中) 胜 李华嵩四段(中)尹航五段(中) 胜 林立祥六段(台)汪洋五段(中) 胜 洪基杓六段(韩)21组:范胤四段(中) 胜 张弛三段(中)公彦宇三段(中) 胜 张维六段(中)姜东润九段(韩) 胜 俞柄龙二段(韩) 提前进行彭荃七段(中) 胜 张立六段(中)22组:王群八段(中) 负 朴河旼初段(韩)董明三段(中) 负 牛雨田六段(中)董彦七段(中) 负 金起用七段(韩)王泽锦三段(中) 胜 汪逸尘三段(中)23组:甘思阳四段(中) 负 宋相勋二段(韩)黄奕中七段(中) 胜 许映皓九段(韩)黄云嵩四段(中) 胜 腾程二段(中)郭信驿三段(中) 负 王世一初段(中)24组:张强四段(中) 胜 朴埈奭三段(韩)李万鹏初段(中) 胜 陈必森初段(中)何语涵二段(中) 负 姜儒泽六段(韩)寇政岩二段(中) 胜 李轩豪五段(中)25组:焦士维二段(中) 胜 周贺玺五段(中)陈梓健二段(中) 胜 周平强六段(台)王鹭三段(中) 胜 韩升周二段(韩)王子昂初段(中) 负 金承俊九段(韩)26组:蔡丞韦(台) 负 黄宰渊三段(韩)廖元赫二段(中) 胜 马光子初段(中)朗杰初段(中) 负 李志贤四段(韩)严欢五段(中) 负 邬光亚六段(中)27组:陈昱森二段(中) 胜 张谦初段(中)白光源三段(中) 负 金庭贤五段(韩)王裕子三段(中) 负 李熙星九段(韩)毛睿龙四段(中) 负 余正麒七段(日)28组:何鑫三段(中) 负 朴键昊初段(韩)童梦成四段(中) 胜 刘兆哲二段(中)李维二段(台) 负 韩态熙四段(韩)崔灿五段(中) 负 韩晗五段(中)29组:李钦诚初段(中) 胜 俞斌九段(中)李必奇初段(中) 负 张紫良初段(中)蔡文驰三段(中) 负 高宇三段(中)陈诗渊九段(台) 负 安国铉五段(韩)30组:朱骏寰初段(中) 胜 偰玹凖二段(韩)李乐四段(中) 胜 方捷七段(中)朴文垚九段(中) 胜 娄洛宁五段(中)朱仁坤二段(中) 负 白洪淅九段(韩)31组:王昊洋六段(中) 胜 边志文二段(中)李昂三段(中) 胜 丁少杰三段(台)郑淼鑫五段(中) 胜 沼馆沙辉哉三段(日)陈正勋二段(中) 胜 金显灿三段(韩)32组:陈思源初段(中) 负 陈玉侬初段(中)孔杰九段(中) 胜 西健伸初段(日)王雷六段(中) 胜 安祚永九段(韩)陈文政初段(中) 负 桂文波四段(中)33组:雷振坤二段(中) 负 钟文靖五段(中)周尹南五段(台) 胜 金民浩初段(韩)邱金波三段(中) 负 杨楷文三段(中)韩一洲四段(中) 负 洪旼杓八段(韩)34组:王垚六段(中) 负 李元荣五段(韩)许振宇三段(中) 胜 冯昊初段(中) 弃权李维清二段(中) 胜 李浩范四段(韩)孙腾宇七段(中) 负 范蕴若四段(中)35组:张东岳五段(中) 胜 睦镇硕九段(韩)谢尔豪二段(中) 胜 佟禹林四段(中)张昊四段(中) 胜 李修全初段(中)许皓鋐二段(台) 负 朴材根初段(韩)36组:李成森初段(中) 胜 朴正祥九段(韩)汪涛六段(中) 胜 杨一90三段(中)卢天圣二段(中) 胜 吴梓天三段(中)张涛四段(中) 胜 王超初段(中)女子组:37组:叶桂五段(中) 负 金惠敏七段(韩)鲁佳二段(中) 负 黎春华五段(中)芮乃伟九段(中) 胜 赵贯汝初段(中)谢依旻六段(日) 胜 姜多情初段(韩)38组:王祥云二段(中) 胜 宋容慧五段(中)吴侑珍二段(韩) 胜 吴政娥二段(韩)陆敏全初段(中) 胜 张佩佩二段(中)於之莹五段(中) 胜 李裕真初段(韩)39组:汪雨博初段(中) 胜 赵奕斐初段(中)张越然初段(中) 负 朴志娟三段(韩)张子涵初段(中) 胜 星合志保初段(日)王爽初段(中) 胜 金彩英二段(韩)40组:曹又尹三段(中) 胜 潘阳初段(中)高星二段(中) 胜 宋慧领初段(韩)崔精五段(韩) 负 藤泽里菜二段(日)王晨星五段(中) 胜 李映周初段(韩)业余组:41组:胡煜清(中) 胜 郝岳鹏(中)42组:王琛(中) 胜 沈载益(韩)43组:苏广悦(中) 负 魏太雄(韩)
44组:李雨昂(中) 负 安正己(韩)
梦百合杯第3日演进图_高清图集_新浪网












--
前日(1組~18組)の結果






BLOG CONTENT
●当ブログについて
●人気記事
●イベント写真
●イベントレポ